问鼎娱乐官网下载 国务院关于全面推进北京市服务业扩大开放综合试点工作方案的批复
国务院关于全面推进北京市服务业扩大开放综合试点工作方案的批复
国函[2019]16号
北京市人民政府、商务部:
你关于继续开展并全面推进北京市服务业扩大开放综合试点的请示收悉。现同意答复如下:
一、同意继续开展并全面推进北京市服务业扩大开放综合试点,为期三年,自批准之日起。我们原则同意《全面推进北京市服务业扩大开放综合试点工作方案》(以下简称《工作方案》)。请认真组织实施。
二、要以习近平新时代中国特色社会主义思想为指导,全面贯彻党的十九大和党的十九届二中、三中全会精神增强“四个意识”、坚定“四个自信”、坚决做到“两个维护” 坚持稳中求进工作总基调 坚持新发展理念高质量发展,坚持供给侧结构性改革为主线,坚持深化市场化改革,扩大高水平开放。要立足首都城市战略定位,持续推进“放管服”改革,服务京津冀协同发展战略,推动服务业更高水平开放,打造国际一流营商环境,为推动全方位对外开放作出贡献。
三、北京市人民政府要加强对《工作方案》实施的组织领导,在风险可控的前提下精心组织、大胆实践,在扩大服务业对外开放方面取得更多切实可行的成果构建开放型经济新体系。复制可推广的经验。
四、国务院有关部门要按照职责分工,积极支持北京全面推进服务业扩大开放综合试点。商务部要会同有关部门加强指导协调,组织好督促评估工作,确保《工作方案》各项改革开放措施落实到位。
五、全面推进试点期间,有关行政法规、国务院文件和经国务院批准的部门规章的部分规定将暂时调整实施。具体办法由国务院另行发布。国务院有关部门根据《工作方案》对本部门制定的规章和规范性文件进行相应调整。试点过程中的重大问题,北京市人民政府、商务部要及时向国务院请示。
附件:一、全面推进北京市服务业扩大开放综合试点工作方案
二、全面推进北京服务业扩大开放综合开放试点措施
国务院
2019 年 1 月 31 日
(本文向社会公开发布)
附件1
全面推进北京服务业扩大开放综合试点工作方案
北京服务业扩大开放综合试点以来,围绕构建开放型经济新体制的需要,着力构建与服务业扩大开放相适应的服务业扩大基本框架。国际规则,提高现代服务业和服务贸易发展水平,总体取得预期效果。 。为推动全方位对外开放和经济高质量发展,在新起点上全面推进北京服务业扩大开放综合试点工作,更好发挥服务业扩大开放的示范引领作用综合试点,特制定本方案。
一、总体要求
以习近平新时代中国特色社会主义思想为指导,全面贯彻党的十九大和十九届二中、三中全会精神增强“四个意识”,坚定“四个自信”,坚决做到“两个保持”,坚持稳中求进工作总基调,坚持新发展理念,坚持推动高质量发展,坚持供给侧结构性改革为主线,坚持深化市场化改革、扩大高水平开放。立足首都战略定位,对标国际先进规则,以负面清单制度为引领,统筹对内对外开放,努力打造全面开放的现代服务业发展先行区。继续完善服务业发展体制机制,不断增强服务业发展动力和国际竞争力,逐步构建与国际通行规则相一致的服务业开放体系。营造稳定、公平、透明、可预期的营商环境,形成市场更加开放、制度更加规范、监管更加有效、环境更加优良的服务业开放新格局。努力取得更多可复制、可推广的创新成果,为推动全方位对外开放作出贡献。
二、主要任务
(一)把握政治中心定位,进一步强化服务保障能力。
坚持把政治安全放在突出位置,营造安全优良的政务环境。完善开放型经济安全体系,增强安全能力,强化产业安全机制。服务大局,全力为国家重大活动提供服务保障。坚持高效口岸监管与严格国门安全并重,构筑口岸监管坚强防线。有效防范和化解重大风险,加强金融风险监测预警体系建设,完善监管体系,加强跨部门、跨行业、跨市场的信息共享和监管协调,加强区域和国际监管合作。落实《北京市大数据行动计划》,推动北京市与公安(出入境管理)、市场监管、海关、商务、交通、金融监管等中央国家机构相关数据互联互通和开放共享,推动大数据建设评估预警体系服务国家安全工作需要,全面提升应急处置和精准治理能力,切实保障国家政府活动安全。
(二)立足文化中心建设,提升文化软实力和国际影响力。
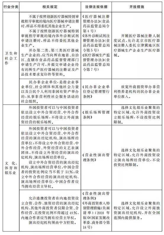
推动文化产业对外开放。自贸试验区政策中扩大文化领域对外商投资开放的措施,经批准后将进行试点探索。选择文化娱乐产业聚集的特定区域,允许设立外商独资演出机构,并在全国范围内提供服务。要坚持扩大开放和加强监管相统一,坚决守住安全底线,加强文化市场事中事后监管。
多种形式促进国际文化交流。完善文化领域国际交流合作机制,拓展渠道,搭建文化展示交流平台,支持海外中国文化中心建设,有序引进国外优秀文化成果。积极推动与“一带一路”国家文化交流,深化友好城市文化交流。支持文化企业在境外设立合资出版公司和艺术管理机构。成功举办“中华文化世界行·感知北京”、北京国际电影节、北京国际图书节、北京优秀影视剧海外展映季、北京国际设计周、北京国际音乐节等品牌文化活动。服务北京世园会,开辟绿色通道,高效办理通关手续。服务北京冬奥会、冬残奥会,设立公共保税仓库,为赛事物资、设备进境提供高效保障。
大力发展文化贸易。重点发展文化信息、创意设计、游戏动漫版权等文化贸易,推动以数字技术为支撑、高端服务为引领的“文化+”整体出口,积极打造国家文化出口基地和国家对外文化基地贸易基地(北京)、中医药文化旅游示范基地等。大力发展跨境文化贸易,打造文化贸易公共服务平台。支持境外文物交易市场建设。探索设立文化发展基金,探索文化贸易金融服务创新,积极培育文化新业态。支持新首钢高端产业综合服务区探索开展冬季、户外装备国际贸易等业务,加快建设集专业体育赛事、世界时尚运动精品体验、休闲娱乐为一体的体育产业示范区。高端服务业。对作家、表演者、营销人员等从事文化出口业务的国有文化企业,以及出国(境)因公的职业院校(含技工院校)相关专业教师,实施差异化管理,明确指导促进国际交流与合作。
(三)聚焦国际交往中心建设,持续优化服务国际交往的软硬件环境。
强化航空口岸国际枢纽功能。推动扩大北京机场航权安排,吸引国际航空公司开通往返或经停航线。全面实行国际转运业务舱单电子化管理。乘坐“国际—国内”、“国际—国际”中转国际航班的旅客及其行李,实行联运运输。扩大自助通关人员范围,疏通出境通关瓶颈,改善通关环境,不断巩固和提高口岸核心能力。探索建立来华就医签证制度。
加强国际化专业服务供给。鼓励金融、建筑等领域具有专业资格的专业人才来京就业。放宽外国投资者设立投资性公司的申请条件,将外国投资者申请前一年的总资产降至不低于2亿美元,取消外国投资者在中国境内设立外商投资企业的数量要求。取消外商投资企业取得认证机构资质的相关资质要求。进一步探索内地律师事务所与外资、港澳台地区律师事务所加强业务合作的方式和机制。在境内律师事务所聘请外籍律师担任外籍法律顾问试点中,适当减少参与试点到境外执业的外籍律师数量。职业资格要求不少于3年。建立同时招收外国人和本地居民子女的国际特色学校。
优化国际展览服务。办好中国(北京)国际服务贸易交易会,创新办会体制机制,扩大展览规模,完善展览规格,提升国际影响力。积极申请承办国际组织年会和展览活动,提升北京会展业的品牌形象和国际影响力。简化国际展品检疫审批流程,相关展品免予检验(有特殊规定的除外)。根据法律规定,展览展品允许提前登记并放行作为担保。展览结束后,转运至保税监管场所或海关特殊监管区域进行核查。支持依法购买车辆展品,便利展示和交易。
服务“一带一路”建设和国际经贸合作。落实北京市推进“一带一路”建设三年行动计划,持续推进“一带一路”国际孵化联合体建设,与沿线国家共建科技创新园区。简化开通相关国际航线的营业执照审批程序。探索与港澳建立更加紧密的合作机制,共同开发“一带一路”沿线市场。建设“一带一路”智库、法律服务中心、商事仲裁中心、责任投资(ESG原则)管理服务中心,在北京建设“一带一路”国家人才培养基地。支持拥有自主品牌、自主知识产权的企业开拓国际市场,加强国际经贸合作,建设北京全球经贸合作服务中心网络。
(四)助力科技创新中心建设,打造世界一流的创新创业生态系统。
着力提高集聚全球创新资源的能力。扩大电信业开放,扩大北京服务业综合试验示范区、示范园区开放,取消存储转发服务、国内多方通信服务、互联网接入服务等增值业务(仅限于向用户提供互联网接入服务)电信业务外资股比限制。出台鼓励跨国公司研发中心发展的政策措施,加快国际研发中心和高端人才集聚。根据科研需要,探索优化科研机构访问国际学术前沿网站的保障服务。创新国际科技合作机制,加快服务标准、市场规则、法律法规等制度规范与国际标准接轨,更深层次融入全球创新网络。支持国内企业在海外设立研发机构,加快海外知识产权布局,参与国际标准研究和制定,拓展海外市场。
提高进出口通关便利化水平。支持建立生物医药产业研发平台并提供相关通关便利。对符合条件的企业临时进口非强制研发试验车辆的,根据试验需要,允许临时进口期限延长至2年。
支持科技成果转化。全面加强科技成果转化统筹协调和服务平台建设,建立北京市相关单位与北京市高校、科研院所深度对接机制,做好实施服务工作北京市科技成果。推动落实科技成果转化现金奖励个人所得税优惠等政策。加大对境内注册企业在境外申请知识产权的支持力度。
拓宽融资渠道。积极推广知识产权、股权及关联实体资产组合质押贷款新模式。完善中小企业发展基金运作和中小企业公共服务平台建设。探索知识产权证券化。充分发挥科技创新基金的引导作用,积极推动政府与社会资本在科技领域的合作,鼓励多方资源更多投入基础研究和战略技术研发,促进创新链、产业链、资金链深度融合。
(五)推动京津冀协同发展,构建区域协同开放新格局。
推动产业协作和开放。探索京津冀产业链投资合作模式,建立境外投资合作风险预警信息共享机制。试点医疗器械注册人制度,允许北京市医疗器械注册人委托京津冀地区医疗器械生产企业生产医疗器械,助推“注册+生产”跨区域产业链发展。支持符合条件的银行按照商业化原则在北京大兴国际机场临空经济区、北京首都国际机场临空经济区、北京城市副中心等地区新设银行分支机构。构建京津冀地区知识产权保护体系,建立快速维权机制,支持知识产权专业服务机构在该地区设立跨境办事处。深入推进企业信用信息管理和应用各环节协同合作。
服务保障河北雄安新区建设发展。充分发挥“北京服务”品牌影响力,推动北京高端服务业向雄安新区延伸转移。为雄安新区建设发展所需的重要物资、设备提供便捷的口岸通关。充分发挥144小时过境免签政策优势,支持雄安新区在国际商务、旅游等方面扩大开放。引导北京取得的科技成果应用于雄安新区城市建设、生态环境治理等方面,推动雄安新区绿色发展。
强化临空经济区的示范引领作用。通过政策功能优势叠加,更好发挥北京首都机场临空经济区和北京大兴国际机场临空经济区两大开放引擎。支持设立外商独资飞机维修企业。创新北京首都机场车辆进口口岸监管模式。支持按程序申请设立综合保税区。在确保监管有效、风险可控的前提下,开展保税维修等业务,探索允许海关特殊监管区域外符合条件的企业开展“两端外”高附加值、高科技、高附加值产品。无污染保税维修业务。探索开展航空设备承包维修和分包“两端外”区域转移试点,支持飞机维修企业承接境外航空设备承包维修和分包维修业务。支持建设航空装备共享平台,建设航空装备展示交易中心。发展以总部型企业集团物流链为单位的保税物流模式,加快推进航空装备共享保税支持试点。海关特殊监管区域内的大型设备融资租赁,必要时应当实行海关异地委托监管。
(六)加强北京城市副中心政策整合,创建服务业扩大开放综合试验区。
重点关注行政办公室。简政放权方面,给予北京城市副中心相应权限,创建简政放权试点示范区。引进国内外智库入驻,打造国际智库和高端人才集聚区。探索多种方式吸引国际化、专业化人才到北京副中心工作。
聚焦文化、旅游。稳步推进文化服务业扩大开放措施,允许在京设立的外商独资旅行社试点经营中国公民出境旅游服务(台湾地区除外)。
专注高端业务。推动通州运河商务区加快北京市中心商务服务功能转移,建设国际化现代商务区。按照有关规定,对做出突出贡献的机构、重点项目和关键人才给予表彰。
探索金融创新。动产抵押权保护参照执行国际标准及相关规定。稳步推进人民币资本项目可兑换。积极支持符合条件的服务业重点企业上市。积极开展绿色金融改革创新,探索发展绿色金融工具,开展排污权、水权、能源权等交易,支持境外投资者依法合规参与绿色金融活动,支持北京建设全球绿色金融和可持续金融中心。探索有利于服务业开放和产业链价值提升的期货期权等衍生品交易。探索通过发展巨灾保险、发行巨灾债券等方式提升城市治理能力。加大对北京城市副中心建设的金融支持力度,单独核算北京城市副中心国债额度。
(七)强化金融管理中心职能,服务国家金融改革开放和风险防范。
服务外汇管理改革创新。支持跨国公司开展外汇资金集中运营管理。支持符合条件的金融公司、证券公司等金融机构取得结售汇业务资格,开展外汇即期及衍生品交易。支持符合条件的金融公司开展买方信贷和延伸产业链金融服务等业务。
继续优化跨境人民币业务。支持境外投资者以人民币直接投资,以人民币参与境内企业国有产权转让交易。支持个人工资、家庭赡养费等跨境人民币结算。
推动金融业深度融入国际市场。支持在京设立人民币境外投贷基金。支持北京符合条件的机构开展合格境内有限合伙人境外投资试点,允许符合条件的机构向合格投资者募集人民币资金,并将募集资金投资于境外市场。支持符合条件的机构申请合格境内机构投资者(QDII)和人民币合格境内机构投资者(RQDII)业务资格。将合格境内机构投资者资格范围扩大到境内外机构在京发起设立的投资管理机构,包括境内证券公司、基金管理公司、期货公司等。支持符合互认条件的基金产品参与内地与香港基金产品互认。鼓励包括国际知名投资机构在内的创投机构加强与金融机构合作,探索科技金融服务新模式。
扩大金融市场对外开放。支持符合条件的企业在全国中小企业股份转让系统及境外市场上市融资。研究支持符合条件的境外自然人投资全国中小企业股份转让系统上市公司。支持产权交易、机构间私募股权产品交易等市场发展,支持境外合格投资者参与市场交易。支持在京具有一定规模、经营状况良好的外资法人银行申请参与公开市场交易。
深化金融创新国际合作。支持建立金融科技、绿色金融领域交流合作平台,在合法合规前提下加强金融科技创新,积极发展碳交易和环保股权融资,开发绿色融资工具,支持企业发行绿色债券海外。支持外资投资本土资产管理公司。
促进贸易、投融资便利化。允许外资银行参与进出口清关、纳税和关税担保业务。推进企业增信担保、企业集团财务公司担保、关税保证保险等改革,降低外贸企业融资成本。试点版权、专利权、商标权等无形资产融资租赁。
构建多点支撑、功能齐全的金融开放空间格局。西城区着力强化国家金融管理和服务功能,以人民币国际化、金融科技、风险管理和金融监管为重点,积极承担国家金融改革开放任务;在金融基础设施总体监管和建设规划框架下,加强债券相关基础设施建设;建设国家级金融科技示范区;探索合法合规前提下的监管“沙盒机制”,促进金融发展、防范金融风险。海淀区着力强化国家科技金融创新中心功能,大力发展天使投资、创业投资、股权投资,推动中关村资本项目便利化政策落实。东城区、朝阳区着力打造国际金融开放前沿地区,加大对外资金融机构的吸引力,推动金融业开放成果率先落地。东城区着力创建国家文化金融合作示范区,引领文化金融政策创新。丰台丽泽金融商务区着力打造新兴金融功能区,重点打造专业市场、发展专业金融机构、提供专业金融服务。以北京保险产业园为核心,石景山区正在加快建设国家级金融产业示范区。 Fangshan地区使用金融安全城镇和资助城镇作为运营商来创建一个有吸引力且具有特色的财务收集区。 Shunyi区使用资本工业金融中心作为发展工业金融和海上融资的平台。
(8)提高日常服务业的质量,并为世界一流的和谐而宜居的城市提供建设。
优化服务提供。指导所有类型的资本进入文化,旅游和其他领域。实施进口非特殊目的化妆品的注册管理。积极发展中医服务贸易,专注于中药保健,培养整合康复,健身,医疗保健和休闲旅游业的新业务形式,并试行将医疗机构中的预科治疗服务包括在医疗机构中并确定并确定充电标准。 。放宽对非营利性老年护理机构的外国投资的私人,非企业单位的机会。
开发新的业务格式和新模型。加快跨境电子商务综合试点区的开发,支持跨境电子商务保证金业务的发展,并实施在线购物债券的试点政策(监督方法代码1210)。在遵守当前法规的前提下,通过跨境电子商务模型探索某些药品的进口。研究并改善城市中免税商店的税收政策。创新针对无人超市(便利店)等新业务格式的监督模型。探索和开发“互联网 +医疗与健康”服务模型。积极发展共享经济,并吸引共享经济总部公司在北京发展。
(9)基准国际高级规则并创建一流的商业环境。
充分实施建立预定的国家待遇以及负面清单管理系统。在北京飞行员自由贸易区的外国投资访问范围内,支持与服务行业有关的开放措施。改善外国投资企业的管理服务机制问鼎娱乐app苹果下载,优化建立外国投资企业的注册事项,并创新外国投资项目的实施机制。建立并改善与负面列表管理方法兼容的持续和事后监督系统。
促进海外投资的促进和标准化。颁布海外投资管理措施问鼎娱乐官网下载,改善非财务海外投资企业(项目)注册的“一站式认可”平台功能,并优化用于海外投资的完整过程监督工作机制。积极宣传“鼓励发展 +负面列表”的海外投资管理方法。为海外投资创建一个“绿色渠道”,该渠道符合国家政策方向,并促进真正和合规的海外投资促进。探索建立海外投资与合作企业服务中心并改善服务保证机制。
提高跨境贸易促进的水平。进一步扩展了中国(北京)国际贸易的“单窗户”功能,并将“单窗口”功能涵盖为债券处理贸易,跨境电子商务,服务贸易和其他领域。在跨境交付,海外消费,自然人和其他模式的移动下探索和改善服务贸易市场访问系统,并研究进一步的放松或提升限制性措施。提高与服务贸易有关的商品的临时进口促进,探索和扩大临时进口商品文档系统的应用范围问鼎娱乐电子游戏,并延长卡内特的有效期。我们将介绍服务贸易政策,以支持以高端离岸服务外包和重要服务的进口代表的新兴服务出口。探索和改善服务贸易统计系统并实施统计监控系统。促进授权书和其他相关链接的无纸宣言宣言的无纸化过程,并促进贸易领域证书的电子管理。标准化并简化进出口许可的程序。进一步促进海关提出裁决并提高结果的可预测性。加强全面执法并进行一次性跨部门联合检查。
全面优化和改善政府服务。支持北京政府服务和其他领域的试点改革措施。我们将实施北京的三年行动计划,以进一步优化业务环境,并努力建立北京效率,北京服务,北京标准和北京诚信的“四个主要商业环境演示项目”。加深了商业系统的改革,并将“多个证书的改革成一个”和“证书和许可的分离”加深了改革。在企业注册领域,我们创新了“电子注册”应用模型,促进了完整的电子应用方法,全面促进了电子业务许可的应用,并大大提高了创业企业的效率。探索企业变更注册程序的简化,并进一步简化基于信用承诺系统变更注册中的民事法律关系的过程文件。探索进一步优化简单的退化程序,扩大应用程序的范围,缩短公告时间,建立容忍故障机制,并依靠综合政府服务平台来探索为企业解放的在线服务领域的建立。建立商标注册验收窗口和注册商标独家权利注册和接受点,执行各种商标注册申请验收服务,例如马德里商标国际注册申请,并提供一站式商标注册,咨询和企业咨询服务。支持公司商标的海外布局,加强海外商标权利保护,并逐渐以商标和品牌作为核心形成新的国际竞争优势。探索建立政府诚信评估机制,并增加处理政府不诚实的特殊努力的强度。加强政策的整合,以扩大服务行业的开放,在关键领域建立企业数据库,建立政策和措施清单,加速“开放北京”公共信息服务平台的第二阶段的构建,并创建一个用于扩展开放的演示系统。
优化人才发展环境。合格的服务行业企业所雇用的“高精度和迫切需要”的外国才能在受到外国人才当局的认可后,可以享受方便的措施,例如工作许可,人才签证和其他文件,社会保障和“绿色”,作为外国人才(A类)。渠道“服务。支持在中冈地区建立完全外国拥有的人力资源服务机构。促进外国人才持有永久居住ID卡以建立基于技术的企业。中东人才管理建立国际竞争性的人才吸引机制”,并适当扩大应用程序的范围,并扩大了在全面的飞行员演示区中进入和退出外国人才的改革措施,以扩大服务行业的开放对于整个北京人的范围,都鼓励对北京的外国人进行社会化的居住文件。他们的工作,他们被允许根据法规进行选择,以撤回北京支付的社会保障资金,终止社会保险关系,或者保留社会保险关系并在他们再次来到中国以再次就业时积累。加速在Chaoyang Wangjing,中冈街,未来科学城,New Shougang高端工业综合服务区和其他地区的国际人才社区的建设,提供高质量的国际支持服务,例如教育,医疗保健,居住,文化,文化,文化,体育和休闲,并创建一站式综合服务该平台在一个窗口中接受相关个人事务并同时发行证书的新处理模型。在与服务行业扩张和开放有关的领域的公务员进行海外培训以稳定而有序的方式开放。加强智囊团的建设,并以国际愿景和战略意识创建智囊团。
培养一个公平,透明的法律环境。加强竞争政策的实施,加强公平竞争审查,增加反垄断和反对竞争的执法,打破行政垄断,防止市场垄断,清理和废除各种法规和实践,从而阻碍统一的市场和公平竞争。建立并改善了外国投资企业的投诉机制,以保护外国投资者的合法权利和利益。在关键行业中开展专利预研究服务,以快速检查和确认专利权。在线开设绿色渠道以进行专利优先审查,以提高专利审查的效率。探索知识产权承诺融资保证保险。增加对侵犯知识产权侵权的行为,改善知识产权纠纷的多重解决机制,并促进快速权利保护。全面发挥知识产权法院的作用,改善知识产权司法保护制度,并增加知识产权侵权的成本。依靠国家信贷信息共享平台,我们将改善北京公共信贷信息服务平台的信息资源集成和共享机制,加强国家企业信贷信息披露系统的应用,并建立具有信用承诺的信用监督系统,联合奖励和惩罚,以及信息披露作为核心。
3。组织和实施
在国务院理事会的领导下,北京市政府政府根据目标和任务仔细组织并实施了这些措施,并坚定地促进了本计划中各种措施的实施。 “国务院关于扩大北京服务行业开放的全面试点计划的答复”(Guohan [2015]第81号),”州议会关于综合试点计划的答复,以加深改革和促进扩张北京服务业的开放”(Guohan [2017]第86号)将继续实施各种政策和措施。如果与本计划的规定有任何不一致之处,则将按照本计划的规定实施。
州议会的相关部门已根据责任划分加强了协调和指导,并积极地提供了支持,以组建联合力量以促进公开发展。商务部和北京市政府政府应共同努力以跟进和监督飞行员任务并总结经验,确保实施所有措施,并及时促进成功的经验。必须及时整理和研究飞行员期间出现的新情况和新问题,并且必须连续调整优化措施。必须及时向州议会报告主要事项。
附件2





鲁ICP备18019460号-4
我要评论